实验室三头研磨机 XPM120*3玛瑙研磨机 小型研磨设备
XPM-Φ120×3型三头研磨机技术参数主要结构说明:
三头研磨机结构主要由三套磨头、离盒器、研钵支座、及定位器等总装组成。
磨头、研体支座和离合器互成120°均匀地安装在转座上,转座的轴承中,在底座正面装有接料支板及电器,左方装有电机。当离合器接通时,电机通过皮带轮,齿轮轴,万向节带动磨头旋转。齿轮轴的另一头和研钵支座的齿轮啮合。由于研棒的正转和研钵的同向自转产生相对滑动,借磨头的自重产生压力磨细物料。
离合器是常闭干式磨擦离合器。
磨擦离合器的结合和脱开是靠杠杆绕支钉的上下摆动实现的,杠杆上抬时,弹簧被压缩,磨擦片与齿轮脱开。杠杆下移时,弹簧复位,磨擦片与齿轮端面贴面贴合,从而传递动力。
杠杆的上下移动靠操纵手柄实现。手柄在图示右边时,离合器贴合,逆时针旋转到左边时,装在转盘里的轴靠偏心作用推动销子,顶起杠杆的调节螺丝,杠杆向上摆动,将离合器脱开。在使用过程中,当磨擦损时,可松开螺帽,向下调节调整螺丝。
由于每一对研具都有单独的离合器操作,因此三对研具的运动互不影响,即可同时工作,也可使其中一对或二对工作。
磨头结构见,当动力由离合器万向节传来时,由锥齿轮轴,锥齿轮带动轴旋转,由于偏心作用,轴带动轴承座及其上的研棒座,研棒绕轴作旋转运动。
磨头压力的调节是靠调节盘簧的松紧来实现的。
由于旋转臂两侧装有两根轴,这两根轴分别装在轴承座的轴承上,固定在座盖,因此旋转臂可绕轴的轴心线旋转,为了调整磨头压力,在左右轴承座的外侧均装有一根盘簧它的一端上,另一端卡在轴上。当松开半园头螺钉,如果朝着研磨中心离开方向旋转盖,则盘簧收紧,磨头的压力可适当减少,反之,则磨头的压力可适当增加。用户可根据不同研磨对象自行调整,出厂时盘簧调整到减轻磨头压力的状态。
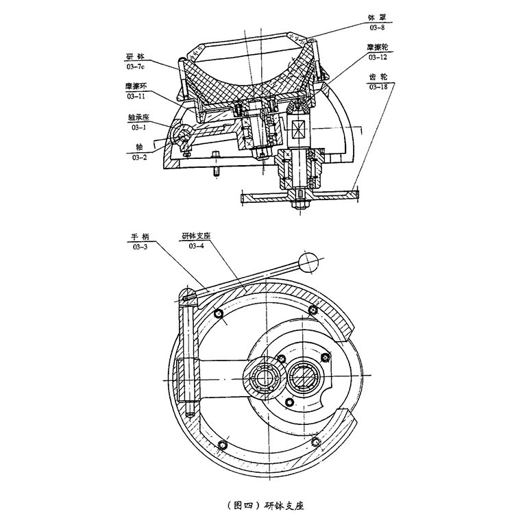
研钵支座的结构,当动力由齿轮传来时,摩擦轮带动摩擦环,从而使研钵旋转。另外轴承座通过轴铰接于研钵支座横孔中,当抬起磨头,取下钵罩,操纵手柄,则研钵随同轴承座绕轴旋转,以便倒也已磨好的物料。
定位器的结构,轻轻按一下手柄套,轴承座从转盘的定位槽中退出,以便换位,当转盘转到所需位置时,轴承座嵌入转盘槽中实现换位。
平时操作者一般坐在设备正面接料架处,操纵开关,离合器手柄和定位手柄即可对三对研具依次进行操作。
为了适应磨细多种物料的要求,三对研具间设有隔板,以防样品互相混杂。
序号 | 项目 | 数值 |
1 | 研钵直径 | φ120 |
2 | 磨头数目 | 3 |
3 | 研棒转速 | 220 |
4 | 研钵转速 | 9 |
5 | 给料粒度 | -1.5 |
6 | 产物粒度 | -0.074 |
7 | 每钵处理量 | 30 |
8 | 电动机 | 型号 | AO27124 |
|
| 功率 | 380 |
|
| 转速 | 1400 |
9 | 外形尺寸(长x宽x高) | 780x750x500 |
10 | 重量 | 105 |



